文明就餐,实践方法与贯彻落实之道
随着社会的发展和人们生活水平的提高,文明就餐已经成为现代社会生活中的一项重要课题,文明就餐不仅关乎个人素质,更是社会文明进步的重要体现,贯彻落实文明就餐,对于提升全民文明素质、促进社会和谐稳定具有重要意义。文明就餐的...
股票医生深度解析,探寻股市奥秘的百度指南
随着科技的飞速发展和互联网的普及,越来越多的人开始关注股票市场,希望通过投资股票实现财富的增值,在这个过程中,“股票医生”这一职业逐渐崭露头角,本文将带您了解股票医生的工作内容,并通过百度搜索探寻更多相关知识。股票医...
突发腹股沟包块,腹股沟出现包块
什么是突发腹股沟包块?突发腹股沟包块,又称为腹股沟疝,是指腹腔内的器官或组织通过腹股沟区域(位于腹部和大腿之间的区域)的薄弱点或缺陷突出到体表的一种情况。这种包块通常是由于腹内压力增加,如咳嗽、打喷嚏、举重或怀孕等...
独家记忆大致内容,独家记忆主要说什么
引言:独家记忆的定义与重要性独家记忆,顾名思义,是指那些只属于个人的、独特的记忆。这些记忆可能是关于个人的成长经历、情感历程,或者是那些独一无二的瞬间。独家记忆对于个人来说具有重要的意义,它们构成了我们身份的一部分...
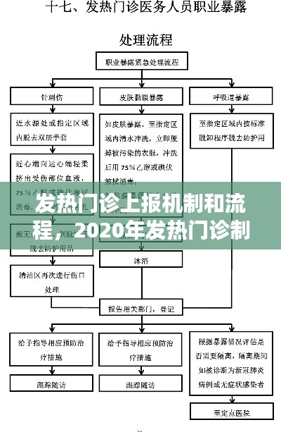
发热门诊上报机制和流程,2020年发热门诊制度及流程
引言发热门诊作为医疗机构中专门负责处理发热症状患者的科室,对于及时发现和上报传染病具有重要意义。发热门诊上报机制和流程的建立与完善,有助于提高传染病防控效率,保障人民群众的生命安全和身体健康。本文将详细介绍发热门诊...
实时油耗最低,目前油耗量最低是哪一款车
引言:实时油耗的重要性在当今社会,汽车已经成为人们日常生活中不可或缺的交通工具。然而,随着油价的不断上涨,如何降低油耗成为车主们关注的焦点。实时油耗的监测不仅可以帮助车主更好地了解车辆的燃油消耗情况,还能在驾驶过程...
观察小区业主实时动向,小区观察员是做什么的
引言随着科技的不断发展,智能社区管理逐渐成为现代城市生活的一部分。在众多智能社区功能中,观察小区业主实时动向显得尤为重要。这不仅有助于提升社区安全性,还能增强业主之间的互动,优化社区服务。本文将探讨如何通过技术手段...
海南出岛车辆实时情况,海南汽车出岛
海南出岛车辆实时情况概述海南,作为中国最南端的省份,每年都有大量的车辆出岛,这些车辆包括旅游车辆、货运车辆以及日常通勤的私家车。为了确保出岛车辆的安全和效率,海南省交通运输部门建立了实时监控系统,以便对出岛车辆的情...
上海病例实时分布图查询,上海病情分布
引言随着新冠疫情的持续发展,公众对于疫情信息的关注日益增加。上海作为我国的经济中心,其病例的实时分布情况对于市民的健康安全至关重要。为了方便市民及时了解疫情动态,相关部门推出了上海病例实时分布图查询服务。本文将详细...
黄金实时报价今日,黄金报价今日 查询
今日黄金实时报价概述在金融市场中,黄金一直被视为一种重要的避险资产。今日的黄金实时报价反映了全球市场对黄金价格的动态变化。以下是对今日黄金实时报价的简要概述。黄金价格走势分析根据最新的市场数据,今日黄金价格呈现...














滇ICP备2023011059号-1