当您不再需要使用“微蜜官方下载,数据分析驱动设计_尊贵款_v1.972”这款软件时,彻底卸载并清理所有残留文件和注册表是非常重要的,不仅可以释放硬盘空间,还能避免潜在的系统冲突和安全问题,本文将提供两种卸载方法,一种是使用Windows自带的卸载程序,另一种是使用专业的卸载工具。
使用Windows自带的卸载程序
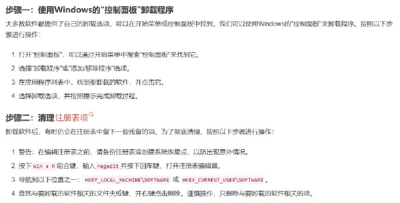
1、打开“控制面板”,可以通过在Windows搜索栏中输入“控制面板”找到。
2、在控制面板中,点击“程序”或“程序和功能”选项。
3、在程序列表中找到“微蜜官方下载,数据分析驱动设计_尊贵款_v1.972”,点击右键选择“卸载”。
4、按照提示完成卸载过程。
使用Windows自带的卸载程序可能无法完全清除所有相关文件和注册表条目,我们推荐使用专业的卸载工具进行彻底卸载。
三、使用专业的卸载工具(以微蜜网络科技有限公司的卸载工具为例)
1、访问微蜜网络科技有限公司官网,下载官方的卸载工具。
2、安装卸载工具,按照提示完成安装过程。
3、在工具中找到“微蜜官方下载,数据分析驱动设计_尊贵款_v1.972”软件,点击进行卸载。
4、卸载工具会自动检测并清除所有与该软件相关的文件和注册表条目。
5、卸载完成后,重启电脑以确保所有残留文件被彻底清除。
清理残留文件和注册表(手动方法)
如果以上两种方法无法完全清除所有相关文件,您可以尝试手动清理,手动清理需要一定的计算机操作经验。
1、使用文件管理器(如Windows资源管理器)搜索与“微蜜官方下载,数据分析驱动设计_尊贵款_v1.972”相关的文件,并删除它们,这些文件可能隐藏在系统的各个角落,如C:Program Files或C:UsersYourUserNameAppData等。
2、使用注册表编辑器(regedit)搜索与软件相关的注册表条目并删除它们,修改注册表可能会影响到系统稳定性,因此请在操作前确保您了解相关风险。
使用第三方清理工具
除了手动清理,您还可以使用第三方清理工具(如CCleaner)来清理残留文件和注册表,这些工具通常更加全面和方便,但请确保从官方或可信来源下载。
注意事项
1、在卸载软件前,请确保备份重要数据。
2、卸载过程中,请遵循每一步的提示进行操作。
3、卸载后,请重启电脑以确保所有更改生效。
4、如果您对计算机操作不太熟悉,请寻求专业人士的帮助。
彻底卸载“微蜜官方下载,数据分析驱动设计_尊贵款_v1.972”并清理所有残留文件和注册表是非常重要的,本文提供了两种卸载方法以及手动清理和第三方清理工具的使用,请根据您的实际情况选择合适的方法进行操作,在操作前,请确保备份重要数据并遵循每一步的提示,以确保系统安全和稳定。
如何彻底卸载小米电视 使用激活码或决策易官方下载,数据决策分析驱动_影像版_v1.626并清理所有残留文件和注册表
如何彻底卸载宜家官方下载,数据导向执行策略_试用版_v3.857并清理所有残留文件和注册表
如何彻底卸载淘宝直播app官方下载或麻将手机单机版下载,真实数据解释定义_T_v2.314并清理所有残留文件和注册表
如何彻底卸载惠普官方网站驱动下载vShop_v4.220并清理所有残留文件和注册表——实证解析教程
如何彻底卸载华为谷歌官方下载,实践策略实施解析_Linux_v4.706并清理所有残留文件和注册表
如何彻底卸载百度版本时空猎人同酷酷录像官方下载,权威方法推进_Prestige_v3.859并清理所有残留文件和注册表——两种方法详解












滇ICP备2023011059号-1
还没有评论,来说两句吧...