在生产过程中,由于各种原因,突发事件时有发生,这些事件可能对生产造成严重影响,甚至危及人员安全,制定一套科学、合理、高效的处置预案,对于保障生产安全、减少损失具有重要意义,本文旨在探讨生产中突发事件处置预案的相关内容,为企业在实际生产中提供参考。
生产中突发事件的类型
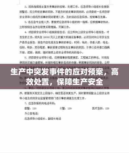
1、设备故障:设备在生产过程中因各种原因导致的突然停机、运行异常等。
2、原材料问题:原材料质量不合格、供应中断等。
3、安全生产事故:如火灾、爆炸、泄漏等。
4、自然灾害:如地震、洪水、台风等。
5、其他:如疫情、交通问题等。
处置预案的制定
1、建立应急指挥系统:成立应急指挥部,负责统一指挥、协调处置工作。
2、风险评估:对生产过程中可能出现的突发事件进行风险评估,确定事件发生的可能性和危害程度。
3、资源配置:根据风险评估结果,合理配置应急资源,包括人员、物资、设备等。
4、处置流程:制定详细的处置流程,包括报警、响应、救援、恢复等环节。
5、培训与演练:定期对员工进行应急处置培训,组织模拟演练,提高实战能力。
处置预案的实施
1、报警与响应:一旦发现突发事件,立即报警,启动应急响应程序。
2、现场处置:应急指挥部根据事件类型,调动相关资源进行现场处置。
3、信息报告:及时向上级领导、相关部门报告事件进展,保持信息畅通。
4、协调配合:各部门之间要密切协作,共同应对突发事件。
5、后期总结:事件处置完毕后,进行总结评估,总结经验教训,完善预案。
预案的完善与更新
1、预案评估:对实施后的预案进行评估,找出存在的问题和不足。
2、完善预案:根据评估结果,对预案进行完善,确保其适应性和有效性。
3、更新预案:随着生产条件、技术设备的变化,及时更新预案,保持其时效性。
4、宣传培训:加强对员工的预案宣传培训,提高员工的应急意识和技能。
案例分析
以某化工厂设备故障为例,当设备发生故障时,企业立即启动应急响应程序,组织专业维修团队前往现场进行抢修,加强与供应商的联系,确保备品备件的质量与供应,经过紧张有序的抢修,设备迅速恢复正常运行,减少了生产损失,这个案例表明,制定科学的处置预案并在实践中不断完善,对于提高生产过程中的应急处理能力具有重要意义。
生产中突发事件处置预案是保障生产安全、减少损失的重要措施,企业应建立完善的应急管理体系,制定科学的处置预案,加强培训与演练,确保预案的有效实施,要根据实际情况不断完善和更新预案,提高应对突发事件的能力。
转载请注明来自瑞丽市段聪兰食品店,本文标题:《生产中突发事件的应对预案,高效处置,保障生产安全》











滇ICP备2023011059号-1
还没有评论,来说两句吧...